Skip to content

On est « aux poursuites » quand on doit de l’argent à quelqu’un et que la personne – ou l’entreprise – a demandé à l’Etat de l’aider à récupérer cette dette.

Le canton de Genève le fait à travers une entité spécialisée: l’office des poursuites.

Le fonctionnement des poursuites

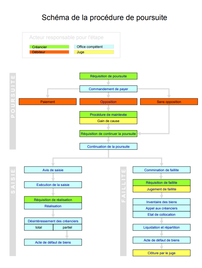
Si on ne paie pas une facture, on reçoit d’abord des rappels. Si on ne paie toujours pas, on peut recevoir un commandement de payer de l’office des poursuites.

Quand ça arrive, il est important de réagir rapidement. Il y a alors plusieurs possibilités:

  1. On peut payer le montant total de la facture, avec les frais, à l’office des poursuites ou directement à la personne ou à l’entreprise à qui on doit de l’argent, qu’on appelle le créancier.
    On peut alors demander au créancier d’effacer la poursuite (demande de radiation de poursuite).
  2. Si on n’arrive pas à tout payer d’un coup, on peut demander au créancier un arrangement de paiement sur plusieurs mois et l’arrêt de la poursuite. On doit le faire dans les 20 jours après avoir reçu le commandement de payer.
  3. Si on a déjà payé la facture ou qu’on pense ne pas avoir à la payer, on peut contester la poursuite. Cela s’appelle « faire opposition ».
    Pour faire opposition, on doit cocher une case au bas du commandement de payer, ou le faire directement auprès de l’office des poursuites dans un délai de 10 jours après avoir reçu le commandement de payer.

    On peut aussi faire une opposition partielle à la poursuite, quand on pense ne pas devoir la totalité du montant, mais qu’une partie seulement (par exemple seulement la facture de base, mais pas les frais ajoutés).
  4. Quand on ne peut rien payer, on peut laisser la procédure de l’office des poursuites continuer.

Frais d’opposition

Quand on fait opposition, il y a des frais à payer. Il n’est donc pas conseillé de faire opposition quand on sait qu’on doit payer la facture qui est aux poursuites.

Pour en savoir plus sur le parcours d’une poursuite:

L’office des poursuites, un intermédiaire

L’office des poursuites de l’Etat de Genève fait seulement l’intermédiaire entre le créancier – la personne à qui on doit de l’argent – et le débiteur – la personne qui doit de l’argent. L’office des poursuites ne peut pas décider si une poursuite est valable ou non. Il ne peut pas non plus décider de donner un délai de paiement ou faire des arrangements de paiement. C’est le créancier qui a ce pouvoir.

Sanctions

Il est important de lire les courriers qu’on reçoit de l’office des poursuites et d’y aller quand on est convoqué. Sinon, l’office des poursuites peut prendre des sanctions, comme par exemple bloquer nos comptes bancaires en attendant qu’on se présente.

Pour en savoir plus sur l’office des poursuites:

La saisie de revenu

Après la continuation de la poursuite, quand on ne paie rien, l’office des poursuites fait une liste de ce qu’on a et peut décider de prendre certains de nos biens en fonction de leur valeur. Quand cela ne suffit pas à payer la poursuite, il calcule le montant minimum dont on a besoin pour vivre, appelé le minimum vital, pour voir si une saisie sur le revenu (salaire, chômage, revenu d’indépendant) est possible pour payer les poursuites.

Certains biens ne peuvent cependant pas être saisis. Par exemple:

  • Objets pour l’usage personnel (vêtements, meubles, ustensiles de cuisine, etc.)
  • Animaux de compagnie
  • Outils et instruments nécessaires pour le travail (y compris le véhicule)
  • Rentes de l’AVS/AI et prestations complémentaires à l’AVS/AI
  • Allocations familiales, aide au logement, aide pour payer l’assurance maladie (subside), bourses d’études
  • Rentes liées à un capital
  • Aide sociale (Hospice général)

Pour décider combien il peut prendre sur le revenu, l’office des poursuites calcule la différence entre le minimum vital et le revenu. L’office des poursuites donne un document qui explique ce calcul. C’est important de vérifier le calcul et il ne faut pas hésiter à poser des questions à l’office des poursuites quand quelque chose n’est pas clair. En cas de besoin, des services spécialisés en désendettement peuvent expliquer le calcul.

Pour trouver de l’aide pour comprendre le calcul de saisie:

C’est important d’informer rapidement l’office des poursuites s’il y a un changement dans sa situation (en mieux ou en moins bien) pour que le calcul de la saisie soit changé. Il faut aussi annoncer les dépenses imprévues qui peuvent arriver (dentiste, naissance, déménagement, etc.) pour que le calcul soit modifié. Cacher des informations à l’office des poursuites peut avoir des conséquences importantes.

La saisie de salaire est faite directement par l’employeur qui verse l’argent à l’office des poursuites. Elle se fait chaque mois. Dans certaines situations, on peut demander de payer directement le montant de la saisie à l’office des poursuites, par exemple quand on risque de perdre son travail si l’employeur sait qu’on a des poursuites.

Le minimum vital

Le calcul du minimum vital est fixé par des règles et il est fait par l’office des poursuites. Il laisse de l’argent pour payer:

  • La nourriture
  • Les vêtements
  • Les frais de santé
  • Le loyer payé et l’entretien du logement
  • Les loisirs
  • L’électricité

Impôts et minimum vital

Les impôts ne font pas partie des frais qui sont pris en compte dans le minimum vital. Il faut donc penser à les payer quand c’est possible ou contacter l’administration fiscale cantonale (AFC) pour trouver une solution:


Le calcul de l’office des poursuites laisse de l’argent pour payer certains frais seulement quand on a une preuve de paiement. Il s’agit par exemple du loyer, de la prime d’assurance-maladie et des frais médicaux, des soins dentaires, des frais de garde d’enfants, ou des pensions alimentaires. C’est pour cela qu’il est important de payer les factures courantes qui arrivent (ou de recommencer à les payer) car quand on ne les paie pas, l’office des poursuites ne les prend pas en compte dans le calcul du minimum vital.

Reprise du paiement des primes d’assurance-maladie

Quand on recommence à payer sa prime et qu’on montre la preuve à l’office des poursuites, il nous rembourse cette somme. Après 3 mois de paiement régulier, le montant de la prime d’assurance-maladie est ajouté au calcul du minimum vital. On évite de nouvelles dettes et la saisie est moins grande.

En général, le 13ème salaire, les primes et les bonus sont entièrement saisis.

Pour en savoir plus sur le calcul du minimum vital:

L’acte de défaut de biens

La saisie sur le revenu s’arrête au bout d’un an. Quand elle n’a pas permis de récupérer tout l’argent qu’on doit, ou quand le revenu ne peut plus être saisi car il est trop bas, on reçoit un acte de défaut de biens (ADB). Un ADB permet de stopper les intérêts. Il ne disparaît pas et il peut être réactivé en poursuite à n’importe quel moment pendant 20 ans. Après 20 ans, si le créancier ne le réactive pas, il est effacé. 

Extrait des poursuites et décompte global

Pour savoir ce qu’on a aux poursuites, on peut demander à l’office des poursuites un extrait qui est payant. Il faut garder en tête que cet extrait est un historique de toutes ses poursuites. Il peut par exemple encore y avoir des poursuites anciennes qui ont été payées. Il existe un autre document: le décompte global. Le décompte global n’est pas un document officiel et les poursuites déjà payées n’y apparaissent pas. Les employeurs et les régies demandent souvent de leur donner un extrait de non-poursuite pour savoir si on a des poursuites ou pas.

Les jeunes aux poursuites

A 18 ans, on est majeur. Cela veut dire qu’on est responsable de ses finances. On peut signer des contrats, un bail, ou demander un crédit. On a aussi l’obligation de payer ses factures, par exemple les primes d’assurance-maladie. Ce n’est plus les parents qui doivent le faire.

Il est important d’apprendre à comprendre et traiter les courriers qu’on reçoit, et de faire certaines démarches, par exemple remplir sa déclaration d’impôt chaque année, même quand on n’a pas de revenu.

Quand on ne paie pas une facture, après plusieurs rappels, on peut être aux poursuites et c’est compliqué pour la suite de sa vie car:

  • la dette totale augmente à cause des intérêts et des frais de l’office des poursuites
  • c’est plus compliqué de trouver un appartement ou d’obtenir un emploi ou un apprentissage dans certaines entreprises qui demandent un extrait de non-poursuite
  • on risque d’être inscrit sur une liste de mauvais payeurs qui empêche par exemple de prendre un nouvel abonnement de téléphone
  • c’est difficile de sortir des poursuites et cela prend du temps

Quand on commence sa vie d’adulte avec des poursuites, on peut demander de l’aide au service social de sa commune ou au service de l’Hospice général pour les jeunes. On peut aussi suivre des ateliers pour apprendre à gérer ses courriers et factures.

Pour trouver de l’aide et des informations:

Pour en savoir plus sur les poursuites:

Pour en savoir plus sur la façon de se désendetter et pour des conseils: